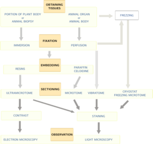
What is the purpose of fixation for electron microscopy?
« To preserve the structure of cells with minimal alteration to the living state with respect to volume, morphology and spatial relationships of organelles and macromolecules, minimal loss of tissue constituents and protection of samples against subsequent treatments, including rinsing, dehydration, staining, vacuum and exposure to the electron beam. «
Hayat, 2000, Principles and Techniques in Electron Microscopy. Biological applications. 4th edition. The University of Cambridge Press.

